Therapie der PNH

Suche, blaues Icon

Die Therapie der paroxysmalen nächtlichen Hämoglobinurie (PNH) zielt darauf ab, die komplementvermittelte intravasale Hämolyse zu kontrollieren, thromboembolische Komplikationen zu verhindern und die Morbidität zu reduzieren.

Zentrale Säulen sind:ref_onkopedia

  • Komplementinhibition als krankheitsmodifizierende Therapie
  • Supportive Maßnahmen (z. B. Bluttransfusionen, Substitution von Folsäure und Eisen, Antikoagulation, Immunsuppression)
  • In besonderen Fällen: allogene Stammzelltransplantation als potenziell kuratives Verfahren, aber mit hohen Risiken
 

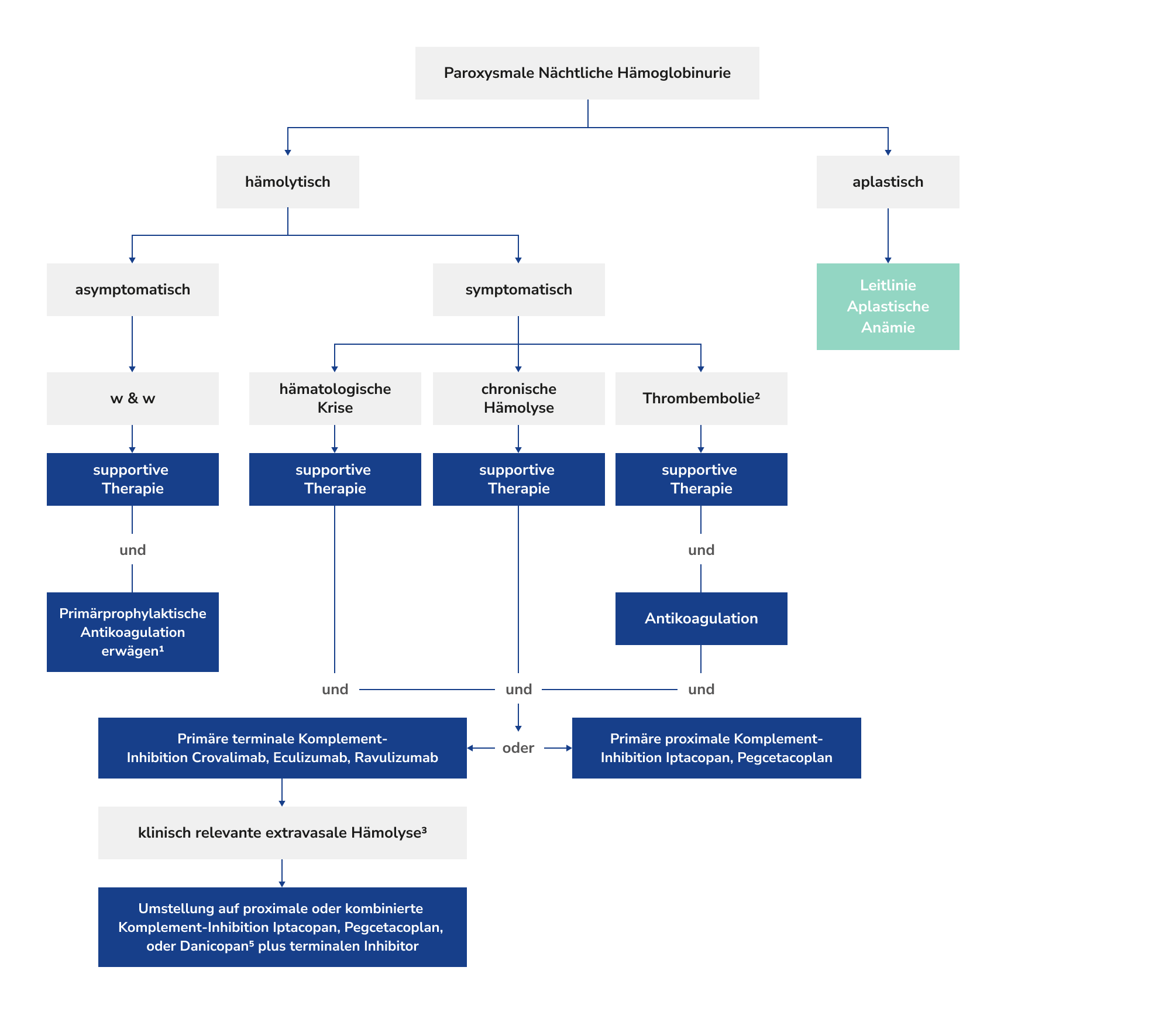
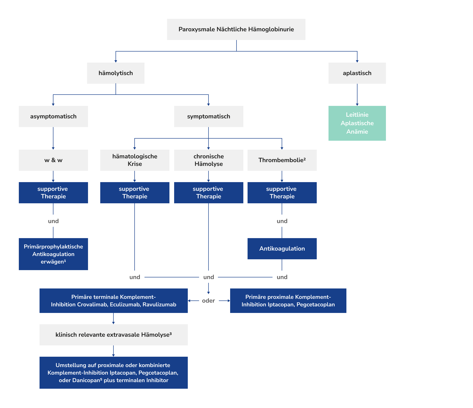
Therapiealgorithmus bei PNHref_Therapiealgo

Die Leitlinien unterscheiden bei der hämolytischen PNH zwischen asymptomatischen und symptomatischen Verläufen. Asymptomatische Patient:innen werden in der Regel im Rahmen eines „watch & wait“-Vorgehens mit Verlaufskontrollen im Abstand von 6-12 Monaten geführt; supportive Maßnahmen und eine primärprophylaktische Antikoagulation können je nach individueller Risikokonstellation erwogen werden.ref_Schubert_2023

Liegen klinische Symptome einer hämolytischen Krise, chronischen Hämolyse oder bereits thromboembolische Ereignisse vor, spricht man von einer symptomatischen PNH. In diesen Situationen steht – zusätzlich zur supportiven Therapie und, bei Thrombosen, einer konsequenten Antikoagulation – die Komplementinhibition als krankheitsmodifizierende Behandlung im Vordergrund.ref_Schubert_2023

Der folgende Therapiealgorithmus veranschaulicht dieses leitlinienbasierte Vorgehen und die sich daraus ableitenden Behandlungswege.ref_dgho

Legende:

1 Antikoagulation

2 Venöse Thromboembolien bzw. Z. n. stattgehabter venöser Thromboembolie oder erhöhtes Risiko Im Fall eines thromboembolischen Ereignisses als PNH-Erstmanifestation ist eine unmittelbare Unterbrechung der intravasalen Hämolyse (IVH) notwendig. Dies gelingt nach bisheriger Datenlage am zuverlässigsten durch die Gabe eines wirksamen terminalen Komplementinhibitors (z. B. Ravulizumab), da u. a. Thrombin direkt C3 und C5 aktivieren kann und auch Plasmin C5 aktiviert und so eine rasche C5-Blockade sinnvoll ist.

3 Als klinisch relevante extravasale Hämolyse gilt die symptomatische Anämie mit oder ohne Transfusionsbedarf für mindestens drei Monate unter Therapie mit C5-Inhibitoren bei gleichzeitig bestehender signifikanter Retikulozytose und Hämolysezeichen.

4 Entscheidungen zur Wahl der Erstlinientherapie sowie auch bei der Umstellung der Therapie von einem terminalen zu einem proximalen Komplement-Inhibitor sind oft schwierig und unübersichtlich. Ebenso ist die gewonnene Evidenzlage für eine solche Auswahl oft nicht ausreichend, dagegen sind Komplikationen bei der Behandlung im erweiterten Angebot der Komplement-Inhibition nicht einfacher geworden. Daher empfehlen die Autoren der Leitlinie eine vierwöchentlich stattfindende virtuelle Onlinekonferenz zum Thema PNH, Knochenmarkversagens-Erkrankungen und Aplastische Anämie (Teams-basierte Online-Konferenz. Bei Interesse Kontaktaufnahme mit Frau Schifflers; Tel.: 0241 80-38664; jschifflers@ukaachen.de). Ebenso sollten die Pat. mit PNH im internationalen IPIG-Register und Pat. mit erworbener oder hereditärer AA und anderen aplastischen Syndromen des Erwachsenenalters innerhalb des neu etablierten deutschen AABMF-Registers geführt werden. Dies gilt für alle, insbesondere aber die Pat., die mit den neu entwickelten Substanzen behandelt werden.

5 Danicopan ist zugelassen nur in Kombination mit Eculizumab oder Ravulizumab, nicht jedoch mit sonstigen Inhibitoren der terminalen Komplementkaskade.

Krankheitsmodifizierende Therapien: Komplementinhibition

Terminale Komplementinhibitoren (C5-Inhibitoren). Diese krankheitsmodifizierende Therapien bei PNH zielt auf das terminale Komplementsystem ab.ref_onkopedia

  • Eculizumab und Ravulizumab blockieren C5 und verhindern die Bildung des Membranangriffskomplexes (C5b-9)
  • Dadurch wird die komplementvermittelte intravasale Hämolyse effektiv gehemmt, der Transfusionsbedarf reduziert und das Risiko thrombotischer Ereignisse um > 80 % gesenkt.ref_onkopedia

Proximale Komplementinhibitoren. Sie setzen weiter oben in der Komplementkaskade an als C5-Inhibitoren und blockieren die Bildung bzw. Aktivität der C3-Konvertase, sodass sowohl die intravasale als auch extravasale Hämolyse besser kontrolliert werden können.ref_onkopedia 

Dazu zählen:

  • Pegcetacoplan (C3-Inhibitor)
  • Iptacopan (Faktor-B-Inhibitor)
  • Danicopan (Faktor-D-Inhibitor)

Supportive Maßnahmenref_Schubert_2023

Unter supportiven Maßnahmen werden folgende Behandlungen zusammengefasst:

  • Bluttransfusionen (Erythrozytenkonzentrate, Folsäure, ggf. Vitamin B12)
  • Eisensubstitution
  • Immunsuppressive Therapie
  • Antikoagulanzien zur Primär- oder Sekundärprophylaxe thromboembolischer Ereignisse

Nach einer Thrombose besteht trotz effektiver Antikoagulation ein Rezidivrisiko, sodass bei den meisten Patient:innen zusätzlich eine Komplementinhibition indiziert ist.ref_Schubert_2023

Potenziell kurative Therapie: Allogene Stammzelltransplantation

Die allogene Stammzelltransplantation (SZT) ist derzeit die einzige potenziell kurative Therapieoption bei PNH, geht jedoch mit einer erheblichen transplantationsassoziierten Morbidität und Mortalität einher.ref_Joerg_2019ref_Sahin_2016 Entsprechend bleibt sie ausgewählten Hochrisikokonstellationen vorbehalten.

Mögliche Indikationen für eine allogene SZT bei PNH sind:ref_Joerg_2019ref_Sahin_2016

  • Schwere aplastischen Anämie
  • Sekundäres Knochenmarksversagen
  • Übergang in ein myelodysplastisches Syndrom (MDS) oder eine akute Leukämie
  • Rezidivierende Thrombosen trotz adäquater Thromboseprophylaxe und komplementinhibitorischer Therapie (CAVE: Therapieresistenz!)

Dem potenziellen kurativen Nutzen stehen beträchtliche Transplantationsrisiken gegenüber: Bei etwa 40-50 % der Patient:innen tritt eine Graft-vs.-Host-Disease auf, okklusive Venenerkrankungen werden bei fast jeder zweiten Patientin bzw. jedem zweiten Patienten beobachtet und trotz vollständiger HLA-Kompatibilität liegen die 2-Jahres- und 10-Jahres-Überlebensraten lediglich bei etwa 56 % bzw. 42 %.ref_Joerg_2019ref_Sahin_2016

Orale Zusatztherapie bei extravasaler Hämolyse

  • Faktor-D-Inhibitor: Danicopan ist ein oral verfügbarer Faktor-D-Inhibitor, der als Add-on-Therapie zu C5-Inhibitoren (Eculizumab oder Ravulizumab) bei PNH-Patient:innen mit residueller hämolytischer Anämie aufgrund extravasaler Hämolyse zugelassen ist.ref_dgho
  • Die Add-on-Therapie ist dabei insbesondere für Patient:innen vorgesehen, bei denen trotz adäquater C5-Inhibition eine klinische relevante Anämie mit anhaltender oder Transfusionsbedarf und damit verbunden einer eingeschränkten Lebensqualität besteht.

Durch die zusätzliche Hemmung des proximalen Komplementsystems kann die extravasale Hämolyse besser kontrolliert und die Anämie weiter gebessert werden – in Ergänzung zur bestehenden C5-Inhibition. Mehr zur Unterscheidung zwischen der intravasalen und extravasalen Hämolyse finden Sie auf unserer Seite Intravasale und extravasale Hämolyse unterscheiden.

Therapiemonitoring bei Risikopatient:innen

Da bei PNH kein einzelner Parameter, ob Symptom oder Laborwert, die Krankheitsaktivität vollständig abbildet, ist für das Therapiemonitoring ein multidimensionaler Ansatz essenziell. Dieser kombiniert objektive Laborparameter (z. B. Hb, LDH, GPI-defiziente Zellpopulationen) mit einer strukturierten klinischen Beurteilung inklusive patientenberichteter Symptome und Lebensqualität.ref_Fishman_2023

Bei Risikopatient:innen, etwa mit aplastischer Anämie (AA) und PNH, empfehlen die Leitlinien regelmäßige Verlaufskontrollen in Abhängigkeit von der aktuellen klinischen Situation. Die folgende Tabelle gibt einen Überblick über die jeweiligen Abstände zwischen den Routinekontrollen entsprechend der aktuellen Leitlinie (Stand Juni 2022).ref_Schubert_2023

Symptomatik/Patient:innenpopulation
Abstände zwischen Routinekontrollen
Stabiler Verlauf jährlich
Signifikante GPI-defiziente Population 6 Monate
unter Komplementinhibition 3-6 Monate<
Schwankender Anteil GPI-defizienter Zellen individuell
Geänderte klinische Symptomatik individuell
Verdacht auf Rezidiv sofort
Nach allogener Transplantation bei positivem Empfängeranteil alle 3 Monate, bis keine GPI-defizienten Zellen mehr nachweisbar sind
Verlaufskontrolle bei aplastischer Anämie Alle 12 Monate, sofern keine Hinweise auf eine signifikante Hämolyse vorliegen

 

Impfempfehlungen vor Therapiestart mit Komplementinhibitoren

Aufgrund der Hemmung der Komplementkaskade besteht bei Patient:innen unter Komplementinhibition ein erhöhtes Risiko für invasive Meningokokken-Infektionen sowie ein erhöhtes Risiko für Infektionen mit Pneumokokken und Haemophilus influenza. Eine adäquate Grundimmunisierung ist daher vor Therapiebeginn obligat.

Die folgende Therapie gibt einen Überblick über die jeweils erforderlichen und empfohlenen Impfungen.

Therapieart Erforderliche Impfungen Empfohlene Impfungen Besonderheiten / Hinweise
Terminale Inhibitoren
  • Meningokokken Serogruppen: 
    ACWY, B
- Impfung verpflichtend vor Therapiebeginn
Proximale Inhibitoren
  • Meningokokken Serogruppen: 
    ACWY, B
  • Pneumokokken
Haemophilus influenzae
  • Obligat: Pneumokokken-Impfung
  • Empfohlen: Haemophilus influenzae-Impfung 

 

In Kürze

  • Ziele der PNH-Therapie sind die Kontrolle der komplementvermittelten Hämolyse, Prävention thromboembolischer Ereignisse und Reduktion der Morbidität. 
  • Zentrale therapeutische Säulen sind: Komplementinhibition, supportive Maßnahmen wie Bluttransfusionen oder Antikoagulation und in ausgewählten Hochrisikosituationen allogene Stammzelltransplantation.
  • Asymptomatische hämolytische PNH: „watch & wait“ mit Verlaufskontrollen, bei Bedarf primärprophylaktische Antikoagulation.
  • Symptomatische hämolytische PNH: terminale C5-Inhibitoren als Standard of Care zusätzlich zur supportiven Therapie.
  • Ein strukturiertes Therapiemonitoring mit Kombination aus Laborparametern, PNH-Klongröße und klinischer Symptomatik ist insbesondere bei Risikopatient:innen essenziell.

Referenzen

  1. https://www.onkopedia.com/de/onkopedia/guidelines/paroxysmale-naechtliche-haemoglobinurie-pnh/@@guideline/html/index.html
  1. Therapiealgorithmus: 
    https://www.dgho.de/publikationen/stellungnahmen/fruehe-nutzenbewertung/crovalimab/crovalimab-stellungnahme-20250106.pdf
  1. Schubert J., Bettelheim B., Brümmendorf T.H., Höchsmann B., Panse J., Röth A., Schrezenmeier H., Stüssi G., https://www.onkopedia.com/de/onkopedia/guidelines/paroxysmale-naechtliche-haemoglobinurie-pnh/@@guideline/html/index.html (zuletzt aufgerufen Januar 2023).
  1. https://www.dgho.de/publikationen/stellungnahmen/fruehe-nutzenbewertung/crovalimab/crovalimab-stellungnahme-20250106.pdf
  1. örg Schubert, Alexander Röth, Peter Bettelheim, Georg Stüssi, Britta Höchsmann, Jens Panse, Tim Henrik Brümmendorf, Hubert Schrezenmeier: Paroxysmale nächtliche Hämoglobinurie (PNH) Leitlinie, Stand 2019. Empfehlungen der Fachgesellschaft zur Diagnostik und Therapie hämatologischer und onkologischer Erkrankungen. Herausgeber: DGHO Deutsche Gesellschaft für Hämatologie und Medizinische Onkologie e.V.
  1. Sahin F, et al.: Review Article PESG PNH diagnosis, follow-up and treatment guidelines. Am J Blood Res 2016; 6(2):19–27.
  1. CHMP-Empfehlung/EMA-Zulassung: *Pegcetacoplan (Firstline) 25.01.2024/08.05.2024;**Danicopan 22.02.2024/23.04.2024; ***Iptacopan 
  1. Fishman J, Kuranz S, Yeh MM, Brzozowski K, Chen H. Changes in Hematologic Lab Measures Observed in Patients with Paroxysmal Nocturnal Hemoglobinuria Treated with C5 Inhibitors, Ravulizumab and Eculizumab: Real-World Evidence from a US Based EMR Network. Hematol Rep. 2023 Apr 21;15(2):266-282. doi: 10.3390/hematolrep15020027. PMID: 37092521; PMCID: PMC10123631.

Sie werden bevorzugt per Telefon kontaktiert?

* Pflichtfelder